2025帳戶被凍結可以領錢嗎?凍結原因&銀行賬戶凍結解封方法
帳戶被凍結可以領錢嗎?如果你的銀行賬戶突然被凍結,你可能會立刻想到:我還能領錢嗎?這筆資金是否就此卡住?別慌張,本文將以2025年台灣金融環境為基礎,詳細解析賬戶凍結的常見原因,並提供實用的解封步驟。我們會從你的角度出發,探討如何在緊急情況下處理資金需求,同時避免法律風險。記住,了解原因和解決方法,是保護自身權益的第一步。
為什麼你的銀行賬戶會被凍結?

銀行或司法單位凍結賬戶,通常是為了防範風險或遵守法律規定。在2025年,台灣金融機構加強了反詐騙和洗錢防治措施,導致賬戶凍結事件更頻繁發生。
具體凍結原因分類
- 銀行內部風控機制
- 交易模式異常:例如頻繁大額轉賬、跨國交易異常,系統可能自動標記為風險,導致暫時凍結。
- 安全問題:如賬戶密碼多次錯誤輸入,銀行為保護資金安全而啟動凍結。
- 目的:主要為防止盜用或非法活動,保障用戶資產。
- 司法程序要求
- 訴訟或民事糾紛:例如法院下達扣押命令,因債務問題或民事訴訟導致凍結。
- 稅務或行政原因:如欠繳稅款或其他政府罰款。
- 犯罪調查:涉及詐騙、洗錢或其他刑事犯罪,司法單位依法要求凍結賬戶。
- 根據2025年金融監督管理委員會數據,約20%的凍結案例源自這類民事糾紛。
- 個人行為失當
- 涉及非法活動:如參與詐騙、非法交易或洗錢行為,即使無心之過也可能觸發凍結。
- 違反金融法規:在2025年台灣更嚴格的監管下,個人不當使用賬戶(如異常資金流動)可能被視為風險行為。
- 數據顯示,超過60%的凍結案例與這類可疑交易有關。
| 凍結原因 | 描述 | 發生比例 (%) | 來源 |
|---|---|---|---|
| 可疑交易活動 | 如頻繁大額轉賬或異常跨境交易,觸發銀行反洗錢系統 | 35% | 金融監督管理委員會, 2025 |
| 司法命令 | 因訴訟、債務執行或犯罪調查,由法院或檢察官要求凍結 | 25% | 司法院, 2025 |
| 個人資料錯誤 | 身份驗證失敗或資料更新延遲,導致系統自動鎖定 | 15% | 銀行公會, 2025 |
| 債務問題 | 如信用卡欠款或貸款逾期,債權人申請強制執行 | 15% | 金融消費評議中心, 2025 |
| 其他原因 | 包括詐騙涉案、政治因素或系統技術錯誤 | 10% | 內政部警政署, 2025 |
從上表可見,可疑交易是最主要的原因,這反映了2025年台灣對金融犯罪的防範力度。如果你經常進行跨境業務,建議定期檢查賬戶狀態,並保留交易記錄以備不時之需。
賬戶被凍結后你還可以領錢嗎?

1.帳戶被凍結後,能否領錢?
首先,我們要理解凍結的層級,通常分為以下三種:
- 全額凍結(完全凍結): 帳戶的所有功能被暫停,包括提款、轉帳、刷卡消費。常見於司法機關的正式扣押令。
- 部分凍結(額度凍結): 帳戶內特定金額的資金被鎖住,但其餘部分仍可動用。例如,帳戶有10萬元,其中8萬元被凍結,你仍可動用2萬元。
- 功能限制(暫停非櫃面交易): 最常見的銀行風控措施。你無法使用ATM、網路銀行、手機App進行轉帳或提款,但通常仍可臨櫃辦理提款。銀行會要求你親自到分行說明交易性質後,才能提取部分款項。
2.不同類型帳戶/卡片的情況分析
個人普通儲蓄卡/帳戶
這是大多數人遇到的情況,處理方式與上述凍結類型直接相關。
- 銀行風控凍結(如交易異常):
- 通常狀況: 多為「功能限制」。你無法使用ATM或線上管道,但可以親赴銀行櫃檯。
- 如何取款: 向行員說明資金用途(如生活費、繳房租),提供相關證明文件(如租約、帳單),銀行在確認無詐騙風險後,通常會允許你提取一定額度的現金作為基本生活所需。
- 2025年新措施: 部分銀行提供「緊急資金通道」,在完成身份驗證和風險評估後,可於櫃檯提取限額內的基本生活費。
- 司法凍結(因債務或刑事案件):
- 通常狀況: 多為「全額凍結」。
- 能否取款: 基本上不行。所有資金都被鎖定,必須等待司法程序結束(如清償債務、與債權人和解、或案件偵查完畢)後,由法院通知銀行解凍。
- 例外: 如果凍結金額明顯超過訴訟標的,或當事人及其家屬有維持生活之必要,可向法院提出「聲明異狀」或「申請生活費」,請求法官准許解凍部分款項。這需要提出強有力的證明(如低收入戶證明、醫療費用單據)。
公司卡/企業帳戶
- 凍結原因: 多與公司稅務問題、商業糾紛、司法調查或洗錢防制有關。
- 影響層面: 非常嚴重,可能影響公司營運,如無法支付供應商貨款、員工薪資及水電費。
- 如何應對:
- 立即聯繫開戶銀行: 確認凍結範圍與原因。
- 緊急發薪: 這是許多老闆最關心的問題。若因銀行風控導致功能限制,企業主或財務人員可攜帶相關證明文件(如勞保清冊、薪資明細、公司大小章) 親赴銀行,申請提領「專款專用」的現金來發放薪水。銀行會嚴格審核。
- 司法凍結: 難度極高。必須由律師協助,向法院提出陳述,證明解凍部分款項對於維持企業基本運作、支付員工薪資的必要性,否則公司可能面臨倒閉。
發放工資的帳戶(薪轉戶)
這是一個特殊情境,關係到員工的生計。
- 狀況: 如果你的個人薪轉戶被凍結,處理方式同「個人普通儲蓄卡」。
- 重要提醒: 如果凍結發生在「發薪日之前」,你應:
-
- 立即通知公司的財務/人資部門: 告知他們你的帳戶異常,請他們暫緩將薪水匯入該帳戶,並提供另一個可用的帳戶。
- 若薪水已匯入: 則需按上述第一點的方式,親赴銀行臨櫃申請提領現金。
3.帳戶被完全凍結後,如何維持生活?
當帳戶完全無法動用,且短期內無法解凍時,你必須有系統地應對:
- 第一步:緊急確認與溝通
- 聯繫銀行: 取得正式的凍結原因書面說明或口頭確認。
- 聯繫主管機關: 如果是司法凍結,向地檢署或法院書記官確認案件承辦人,了解解凍的條件與流程。
- 第二步:啟動緊急資金計畫
- 動用緊急備用金: 如果家中有存放現金,此時正是動用的時候。
- 尋求親友協助: 坦誠說明狀況,進行短期小額借款。
- 申請社會救助: 若符合條件,可向地方政府社會局申請急難救助金或短期生活補助。
- 利用2025年強化之「緊急經濟援助計畫」: 查詢政府或民間機構提供的緊急小額貸款方案。
- 第三步:調整支付方式
- 使用現有現金: 回歸現金交易,並嚴格制定預算。
- 申請電子支付: 若身份驗證通過,可嘗試申請新的電子支付帳戶並綁定其他家人的帳戶進行小額儲值。
- 與債權人協商: 如果是因債務問題被凍結,主動聯繫債權人(如銀行、融資公司)協商還款計畫,並請求他們向法院申請撤銷扣押命令。
- 第四步:尋求專業協助
- 諮詢律師: 特別是因司法案件被凍結,律師能協助你與司法機關溝通,加速案件處理,或為你申請必要的生活費。
- 尋求金融消費評議中心幫助: 如果你認為銀行的凍結處置不當,可向該機構申請評議。
延伸閱讀:0成本可以做什麼?被凍結了也能賺錢嗎?
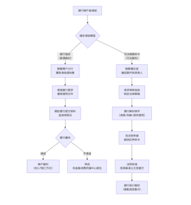
銀行賬戶凍結解封方法懶人攻略

情況一:普通解封
這通常是由於交易行為異常觸發銀行的反洗錢或反詐騙系統所致。
特點: 處理主體是「銀行」,解封速度較快,平均3至7個工作日。
解封步驟:
- 步驟一:主動聯繫,確認原因
- 管道: 立即撥打銀行客服電話,或親自前往開戶分行(後者通常更有效)。
- 目標: 取得口頭或書面的「凍結原因說明」。務必詢問需要準備哪些文件來解除限制。
- 步驟二:備齊所需證明文件
- 根據銀行要求,通常可能需要:
- 身份證明文件: 身分證正本、第二證件(駕照/健保卡)。
- 交易證明文件: 解釋異常交易的佐證資料,例如:
- 薪資轉帳: 提供勞保明細、在職證明。
- 商業交易: 提供合約、發票、報價單。
- 個人借貸: 提供借據、雙方溝通紀錄。
- 帳戶使用聲明書: 銀行可能會要求你簽署一份聲明,保證帳戶用於合法用途。
- 步驟三:親赴銀行提交與說明
- 親自到分行,向行員詳細、誠實地說明每一筆被詢問的交易背景與資金用途。
- 配合銀行進行「認識你的客戶」(KYC)程序與風險評估問卷。
- 步驟四:等待審核與結果
- 銀行內部會將你的資料與說明送交風控部門或總行進行審核。
- 若審核通過,帳戶將在數個工作日內恢復正常。若審核不通過,應詢問不通過的具體原因,並嘗試補交文件,或向金融消費評議中心申訴。
情況二:司法解封
這是由於你涉及民事或刑事案件,法院、地檢署等司法機關依法向銀行發出「扣押命令」。
特點: 處理主體是「司法機關」,銀行無權自行解封。流程複雜、時間較長,可能需數週至數月。
解封步驟:
- 步驟一:確認司法單位與案由
- 管道: 向銀行詢問是哪一個司法機關(哪個地方法院或地檢署)發出的命令,以及案號。
- 行動: 主動聯繫該機關的書記官,了解具體的案件內容(如:債權人是誰、訴訟標的為何)。
- 步驟二:尋求專業律師協助
- 強烈建議: 司法程序複雜,強烈建議尋求專業律師的協助,由律師為你分析案情、制定解封策略與撰寫法律文書。
- 步驟三:從根源解決問題(履行條件)
- 必須滿足司法機關的條件,才能申請解封。常見路徑包括:
- 民事債務糾紛:
- 清償債務: 將欠款全數還清。
- 達成和解: 與債權人簽訂分期還款或和解契約,並由債權人向法院聲請撤銷扣押命令。
- 提供擔保: 提供相當於扣押金額的擔保品(如房屋、土地),向法院申請「撤銷扣押」或「換價扣押」。
- 刑事案件(如詐騙人頭戶):
- 證明不知情/無罪: 收集所有對你有利的證據(如通聯記錄、對話紀錄、報案三聯單等),證明自己也是受害者,並未參與犯罪。
- 獲得不起訴/無罪判決: 待案件偵查或審理結束,獲得不起訴處分或無罪判決後,由檢察官或法院通知銀行解凍。
- 民事債務糾紛:
- 必須滿足司法機關的條件,才能申請解封。常見路徑包括:
- 步驟四:向法院聲請解封
- 當清償、和解或提供擔保等條件完成後,由你(或你的律師)或債權人向法院提出「撤銷扣押命令之聲請」。
- 法院核准後,會核發正式的「解除扣押命令」公文給銀行。
- 步驟五:銀行接獲通知執行解封
- 銀行在收到司法機關的正式解封公文後,才會依法辦理解除凍結。請注意,銀行本身沒有權限因你的請求而解除司法凍結。
| 步驟序號 | 解封動作 | 預計時間 (工作日) | 注意事項 |
|---|---|---|---|
| 1 | 聯繫銀行確認凍結原因 | 1-2天 | 準備身份證和賬戶資料,避免多次往返 |
| 2 | 提交相關證明文件 | 2-3天 | 如交易記錄、收入證明,確保文件齊全 |
| 3 | 銀行審核或轉交司法單位 | 3-5天 | 司法案件需配合律師,耐心等待回覆 |
| 4 | 解封確認與資金恢復 | 1-2天 | 檢查賬戶狀態,必要時測試小額交易 |
如何預防賬戶被凍結?

預防總比治療來得容易,這句話在賬戶管理上尤其適用。在2025年,台灣金融環境變動快速,你可以透過簡單習慣降低凍結風險。首先,定期更新個人資料,例如地址和聯絡方式,確保銀行能及時與你聯繫。其次,避免異常交易模式,例如短時間內多次大額轉賬,這可能觸發風控系統。根據銀行公會2025年調查,定期監控賬戶活動的用戶,凍結機率降低40%。
另外,使用銀行提供的安全工具,如雙重認證或交易通知,能即時發現問題。如果你經常進行跨境交易,建議了解反洗錢法規,並保留合法來源證明。在2025年,台灣政府推動了「金融安全教育計畫」,許多銀行提供免費講座,教你識別風險信號。例如,如果收到不明來電要求賬戶資訊,應立即回報銀行。
更重要的是,維持良好的信用記錄,按時償還貸款和信用卡帳單。債務問題是凍結的常見原因,在2025年,台灣信用報告機構強化了評分系統,及時還款能提升你的信用評級,減少不必要的司法干預。同時,分散資金到多個賬戶,也能在單一賬戶凍結時提供緩衝。
總之,預防凍結需要主動管理,而非被動反應。養成每月檢查賬戶習慣,並與銀行建立信任關係,萬一遇到問題,他們可能更願意提供協助。
遇到凍結問題時該尋求哪些幫助?資源與管道一覽
當賬戶凍結問題超出個人處理能力時,別猶豫尋求外部幫助。在2025年,台灣有多個機構提供支援,從法律諮詢到金融調解,都能助你一臂之力。首先,金融消費評議中心是首選,他們專責處理銀行糾紛,且服務免費。其次,法律扶助基金會為經濟弱勢者提供律師協助,尤其適合司法凍結案件。
此外,許多民間組織,如消費者文教基金會,也提供相關諮詢。在2025年,台灣數位發展部推出了線上申訴平台,讓你能透過網路提交案件,節省時間。下表整理了主要協助管道,基於2025年官方資料,方便你快速參考。
| 協助機構 | 服務內容 | 聯絡方式 | 適用情況 |
|---|---|---|---|
| 金融消費評議中心 | 免費調解銀行糾紛、提供解封建議 | 官網線上申訴或電話諮詢 | 一般凍結案件、交易爭議 |
| 法律扶助基金會 | 法律諮詢、律師轉介、司法程序協助 | 各地分會預約面談 | 司法凍結、債務問題 |
| 銀行公會 | |||
| 內政部警政署 | 詐騙舉報、犯罪調查支援 | 165反詐騙專線 | 涉及非法活動的凍結 |
延伸閱讀
附錄
1.sorla-editor. (2025, April 10). 為什麼銀行凍結戶口?可以解封嗎?5個 常見封賬原因 以及預防方法. My Blog. https://setuphk.com/bank-account-freezed/
2.Threads. (n.d.). https://www.threads.com/@sddy182/post/DAJnYLfznWL?hl=zh-hk
3.警示帳戶是什麼?如何解除警示帳戶?帳戶凍結自救整理! (2025, September 1). 法律010. https://laws010.com/blog/criminal-offense/fraud/what-is-the-watch-listed-account


